新鸿基三兄弟合影 (从左至右:三子郭炳联、长子郭炳湘、次子郭炳江)

郭氏兄弟争产事件始末(资料图来源:香港信报)

凤凰财经综合讯 香港信报报道,新鸿基地产(016)自2008年爆出家族内讧以来,郭氏兄弟就分身家一事纠纷不断。据昨天联交所披露权益资料显示,郭氏兄弟的母亲、人称郭老太的郭邝肖卿,于上月29日减持新地约3.38亿股;同日,两名联席主席郭炳江及郭炳联相关的持股量分别增加约1.69亿股,此一变动令人猜测郭老太可能把有关股份,差不多平分给郭炳江及郭炳联两兄弟。
作为新地精神支柱的郭老太郭邝肖卿终于分身家,当中或并无长子郭炳湘份儿。巿场指有关发展属预计之内,公司管理层早于去年两位主席郭炳江及郭炳联卷入涉贪事件时,已预先作出部署。故分身家的举动,对公司管治及企业影响不大,股价则有可能炒作一轮。
披露权益资料显示,84岁的邝肖卿于11月29日(上周五)减持3.3776亿股新地,持股量由11.6亿股降至8.22亿股或占30.79%权益。同时,郭炳江及其子郭基辉、郭炳联及其子郭颢澧的股权也有变动,先后出现减持及增持1.69亿股,惟最终持股比例并无增减。
郭炳湘:需时间研究
披露权益资料没有公布该批股份转让的作价,若按新地昨天的收市价99.2元(港元,下同)计算,郭老太减持的股份市值335亿元,或意味江、联二人平分逾167亿元资产。新地及郭氏家族方面对于有关股权变动皆表示不作任何评论。长子郭炳湘则透过发言人表示,仍需要时间研究有关内容,暂不回应。
新地2012/13年报显示,截至2010年9月底,郭氏家族基金共持有10.82亿股新地股份,其后基金进行重组,邝肖卿仍拥有所有权益,而郭炳江及郭炳联则各占新地3.71亿股,郭炳湘则无拥有权益。直至今年6月底止,郭氏家族基金持有新地权益已增至11.59亿股,约占上市公司总发行股数26.71亿股的43.39%。
二房三房瓜分3.38亿股
由于郭氏家族成员是透过家族信托基金持有新地股权,故有关股份在披露权益中,均会显示股份重复计算的现象,如据新地年报所述,二房郭炳江及郭基辉共同拥有新地4.3亿股;三房郭炳联及郭颢澧则共同持有4.33亿股,而二房及三房中,有约3300万股属相同权益。市场人士估计,当郭老太上周五减持新地股份时,江、联二人及其儿子的权益会在同一时间出现减持,其后有关股份拨归两房旗下,权益则再次出现增持。若按昨天收市价计算,新地市值高达2650亿元。是次郭老太所减持的股份,市值约335亿元,意味郭炳江及郭炳联两人获平分167亿元。
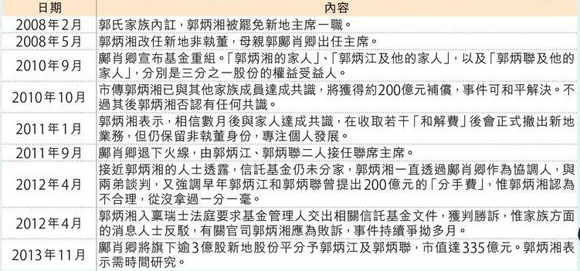
郭氏家族自2008年2月开始爆发家变,当时出任主席的长子郭炳湘被罢免主席职务,改任集团非执董,年迈母亲邝肖卿出任主席一职以稳定军心;其后于2010年,邝肖卿宣布将郭氏家族基金重组,她继续是信托基金的受益人,而“郭炳湘的家人”、“郭炳江及他的家人”,以及“郭炳联及他的家人”,分别是三分之一股份的权益受益人,郭炳湘变相被踢出家族基金的受益人行列。